【医保常识篇】
一、大学生参加的是什么医保?
(一)我国主要有两种基本luck官网正版入口制度,一是城镇职工基本luck官网正版入口,二是城乡居民基本luck官网正版入口。
(二)大学生参加城乡居民基本luck官网正版入口(学生儿童档)、大病医疗互助补充保险、长期护理保险。
二、大学生参保主要能享受哪些医疗待遇?
(一)门(急)诊待遇
参保大学生在首诊医疗机构以及经首诊医疗机构同意在其他定点医疗机构发生的,符合基本luck官网正版入口报销范围的门(急)诊医疗费,可按下表标准报销:

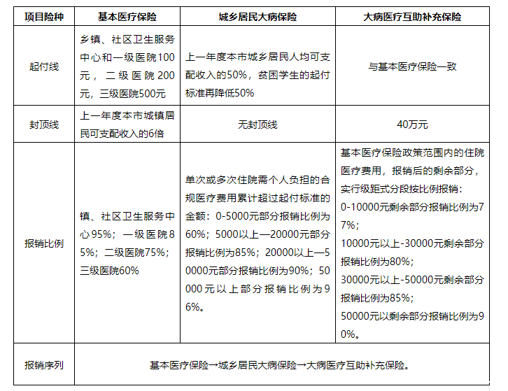
(二)住院待遇
参保大学生在本市发生的符合基本luck官网正版入口报销范围的住院医疗费用,持医保电子凭证或社会保障卡在定点医疗机构直接刷卡即可办理结算。具体如下:

三、大学生医保的待遇有效期是多久?
大学生医保待遇有效期一般为保险年度的1月1日起至12月31日。大学新生参保第一年保险有效期则为入学当年9月1日至次年12月31日。
比如2024年9月入学的大一新生,参保缴纳了2025年的城乡居民基本luck官网正版入口,保险有效期为2024年9月1日至2025年12月31日。
四、大学生参加医保后如何报销?
(一)办理医保电子凭证或者社保卡
关注“成都医保”微信公众号,点击底部菜单栏【便民服务】-【业务大厅】,进入“成都医保公共服务平台”小程序,登录后,点击底部中间【电子凭证】,按提示认证完成激活。只要参加了医保,即便没有办理实体社保卡,也能申领医保电子凭证。
(二)门(急)诊报销
参保大学生在首诊医疗机构(一般是校医院)以及经首诊医疗机构同意在其他定点医疗机构发生的符合基本luck官网正版入口报销范围的门(急)诊医疗费,在校医院报销。
如果在首诊医疗机构看门诊,记得带上医保电子凭证或者社保卡,刷卡联网结算。如果是首诊医疗机构同意转院,就不需要刷卡,直接现金垫付,再拿回校医院(首诊医疗机构)报销。大学生在校医院(首诊医疗机构)看外伤门诊,也需要带上医保电子凭证或者社保卡,在校医院(首诊医疗机构)报销。
(三)住院报销
参保大学生在成都市所有定点医疗机构住院,都可以直接刷医保电子凭证或者社保卡结算。若不能直接结算,消除不能刷卡的因素后在就诊的定点医疗机构补刷卡,按规定进行报销。
(四)异地就医报销
在开通了异地联网结算的定点医疗机构住院(除西南五省市、南京、广州以外,其他地方还需先办理异地就医备案),可以直接刷医保电子凭证或者社保卡结算。若不能直接刷卡结算,先个人全额垫付,出院后1年内前往参保关系所在医保经办机构办理报销手续。
五、寒暑假期间在非学籍地发生的医疗费用怎么办?
成都市参保大学生,在西南片区(云南、贵州、重庆、西藏、四川)和南京市异地定点医疗机构住院可凭医保电子凭证或社保卡联网直接结算;在西南片区和南京市以外的国内异地定点医疗机构住院的,可通过国家医保服务平台APP、四川医保公共服务平台微信小程序等渠道办理异地就医备案后,凭医保电子凭证或社保卡联网直接结算;因特殊原因未能联网直接结算的,可全额垫付后凭发票、费用明细清单、出院证明等相关资料到参保关系所在地医保经办机构手工(零星)报销。
六、大学生还能享受哪些生育保险待遇?
参保大学生中符合计划生育政策的孕产妇,在妊娠期间门诊常规检查费用按每人400元定额支付;在一级及以下医疗机构正常生产的每人1000元,剖宫生产的每人1400元;在二级及以上医疗机构正常生产的每人1200元,剖宫生产的每人1600元;在分娩期间发生的新生儿护理费用,按每个胎儿100元的标准定额支付。孕28周以内住院分娩发生的生育医疗费实施定额补助。其中,妊娠满12周不到28周流产的定额补助标准为700元。妊娠不满12周流产的定额补助标准为210元。
【参保指南篇】
七、哪些大学生在成都参保缴纳城乡居民luck官网正版入口?
成都市行政区域内各类全日制普通高等学校(包括民办高校)、科研院所(以下统称“高校”)中接受普通高等学历教育的全日制本科、专科生(含高校中的中专生)、全日制研究生(含外籍和港澳台学生)。
八、大学生如何办理参保登记?
大学生由就读高校统一办理参保登记。大学新生与2024年未在成都市参保的在蓉大学生,须先暂停户籍地或学籍地参保关系(继续享受户籍地政府资助参保的除外),由就读高校统一办理成都市城乡居民参保登记,费用由学生个人承担,所在高校代收代缴。
九、在成都的大学读研究生能在学校参保缴费吗?
大学全日制研究生可以。由就读高校统一完成参保登记后即可缴费。
十、延期毕业的大学生还能在学校参保缴费吗?
若尚未毕业,仍然继续在高校就读的,可在高校以大学生身份参保。待就读高校统一办理完参保登记后即可缴费。
十一、外地人在成都上大学,毕业了还能参加成都市城乡居民基本医保吗?
年满18周岁的成年居民,具有成都户籍或成都公安部门颁发的居住证,且未参加成都市城镇职工医保的,可购买成都市城乡居民基本luck官网正版入口。
十二、大学生能不能自行办理参保?
大学生随学校统一完成参保登记,参加的是学生儿童档。若年满18周岁,自行办理参保登记,则需要按照成人档次缴费,缴费标准不同,与学生儿童档相比享受的待遇也略有差异。
【缴费服务篇】
十三、大学生参加2025年城乡居民luck官网正版入口的个人缴费标准是多少?
参加2025年城乡居民luck官网正版入口的大学生个人缴费有两种金额:400元/人·年(仅基本luck官网正版入口)和440元/人·年(含基本luck官网正版入口和大病医疗互助补充保险),具体标准为:
(一)基本luck官网正版入口个人缴费标准:400元/人·年。
(二)大病医疗互助补充保险个人缴费标准:40元/人·年。
(三)大学生参加长期护理保险,个人不单独缴费。
十四、2025年城乡居民luck官网正版入口的缴费时间?
(一)在筹资文件印发之日起至2025年2月28日缴费的参保人员,基本luck官网正版入口和大病医疗互助补充保险医疗待遇享受时间为2025年1月1日至12月31日;初次参加大病医疗互助补充保险有90天等待期。
(二)在2025年3月1日(含)后缴纳当年保费的参保人员,基本医疗和大病医疗互助补充保险医疗待遇享受时间为缴费后第91天至2025年12月31日。
十五、为什么个人缴费标准提高了?
居民医保筹资水平逐年调增既有稳步提高待遇水平的制度需要,也是应对医药技术快速进步,医药费用持续增长,居民医疗需求逐步释放带来的基金支出压力的客观需要。
城乡居民基本luck官网正版入口采取财政补助和个人缴费相结合的定额筹资模式,近年来,国家不断加大财政投入,同步提高个人缴费水平,动态调整筹资水平,不断优化筹资结构,2025年全国居民医保筹资标准达到1070元,其中个人缴费标准400元、财政补助670元(成都市财政补助710元)。虽然从金额上看,今年个人缴费标准较上年提高了20元,但是自2016年以来,个人缴费增加幅度首次低于财政补助增加幅度,与2023年全国人均可支配收入增速6.1%相比,增幅明显下降。
十六、大学生如何办理缴费和查询缴费记录?
(一)办理缴费
1.在2024年秋季入学期间,大学生的luck官网正版入口费由就读高校统一收取,再向税务部门申报缴费。若学生为政府资助对象、残疾人等特殊人员,可以选择在身份认定地区由当地政府资助参保。(金牛区各高校均已开通本校缴费渠道,请关注学校相关通知)
2.如个别高校未收取医保费,大学生或其家长可通过以下渠道办理缴费:
(1)关注“成都税务”官方微信公众号,点击“我要办事-社保缴费”,通过“银行公众号缴费入口”,选择任一银行渠道,输入姓名、证件号码等信息,在线缴费。
(2)通过微信“服务-城市服务-社保-社保缴费”,点击“缴费”,选择任一银行渠道,输入姓名、证件号码等信息,在线缴费。
(3)通过支付宝“市民中心-社保-社保缴费”,输入姓名、证件号码等信息,在线缴费。
(二)缴费记录查询
1.通过就读高校统一代收的,需待学校向税务部门申报缴费后,大学生或家长可通过“成都税务”官方微信公众号【国家税务总局四川省电子税务局】或电子税务局APP,登录后选择“本人/代家人缴费”,添加绑定大学生身份信息,再选择“完税证明开具”模块,即可查询缴费记录。
温馨提示:若登录时系统提示“该用户未注册”,需通过电子税务局APP“我的-立即登录-用户注册”模块,进行人脸识别认证、输入身份信息、设置登录密码,完成用户注册。
2.自行缴费的大学生或家长在成功缴费2个工作日后,通过“成都税务”官方微信公众号【国家税务总局四川省电子税务局】或电子税务局APP,登录后选择“代家人缴费”,添加绑定大学生身份信息,再选择“完税证明开具”模块,即可查询缴费记录。
温馨提示:若登录时系统提示“该用户未注册”,需通过电子税务局APP“我的-立即登录-用户注册”模块,进行人脸识别认证、输入身份信息、设置登录密码,完成用户注册。
3.通过“成都税务”官方微信公众号“我要办事-社保缴费-银行公众号缴费入口”选择中国建设银行、中国工商银行、成都农商银行自行缴费的大学生或家长,可在原渠道查询缴费记录。